社團法人台灣生技產業聯盟

  • 【德英生技】榮獲2025 外資精選台灣 100 強
  • 【財團法人工業技術研究院】 化粧品GMP工作坊(二)-品質管制實務 北區11/3(一) 、 中區10/31(五) 、南區10/29(三)
  • 【聯盟秘書處】恭喜~~~張曉莉 董事長 當選聯盟《第六屆理事長》
  • 【社團法人台灣生技產業聯盟】配方劑型人員培訓班 開始報名囉~~~早鳥只到3/31 止
  • 【臺南市政府經濟發展局】 【竹林經營自然碳匯專案】說明會 2/13
  • 【紅崴科技】 「紅崴信息能皮帶」及「紅崴信息能石墨烯多功能保溫瓶」再次榮獲第49屆瑞士日內瓦國際發明展肯定
  • 【加捷生醫股份有限公司】 「甲魚全沛」、「犇牛樟芝菌絲體精粹」同時獲得2024年日本東京創新天才國際發明展金牌
  • 【聯盟秘書處】會員週刊NO.216已出刊囉 ~
  • 【聯盟秘書處】112年7月10號聯盟通過TTQS 認證~~~~(人才發展品質管理系統評核等級證書)
  • 【財團法人台灣生物產業發展協會 】『2026傑出生技產業獎』,自即日起至3月20日止受理報名
  • 【財團法人食品工業發展研究所】 2026/01/14 FSSC 22000 第6.0版食品安全管理系統之重點—食品品質與安全管理要求

最新訊息

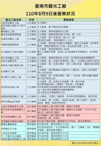
【活動分享】台南觀光工廠營業時間公告

正逢暑假,加上疫情趨緩
想要出門放風的朋友
可留意以下訊息 !
別白跑一趟囉
 
heart防疫要作好,出門沒煩惱